南寧市公積金管理中心
咨詢電話:0771-12329
辦公地址:南寧市興寧區濟南路23號
????? 官方網址:http://www.nngjj.org.cn/
工作時間:周一至周五(法定節假日除外)上午9:00—12:00,下午13:00—17:00
?
| 住房公積金月繳存額(元): | |
| 補充住房公積金月繳存額(元): |
| 類型 | 等額本息 | 等額本金 |
|---|---|---|
| 每月還款金額(元) |
每月遞減(元)
|
|
| 按揭年數 | ||
| 利息總額(元) | ||
| 貸款金額(元) | ||
| 還款總額(元) |
熱線查詢電話:12329
查詢時間人:工服務電話:工作日9:00—17:00;自動語音服務:24小時
查詢項目:公積金匯繳、賬戶余額、支取、貸款等方面的賬戶信息。
南寧市住房公積金管理中心
地址:南寧市怡賓路6號自治區政務服務中心二樓
青秀營業部:
經管理中心授權,負責青秀轄區內住房公積金歸集、回撥、管理和住房公積個人住房貸款的發放、管理和回收工作。
地址:南寧市竹塘路6-11號,華盛小區2號樓一、二層
電話:5709242
賓陽縣管理部:南寧市賓陽縣賓州鎮廣場新區商業城西排11、12號一樓2號窗口。
武鳴管理部:南寧市武鳴區歡歌路12號金域華府小區2棟5-7號鋪面(金域華府售樓部旁)一樓5、7、8號窗口。
江南營業部:南寧市淡村路5號大院內一樓3-8號窗口。
橫縣管理部:南寧市橫縣茉莉花大道龍池新城龍翔苑(新工商局正對面)二樓3號窗口。
邕寧營業部:南寧市邕寧區紅星路35號金星小區辦公樓一樓1、2、4號窗口。
上林管理部:上林縣進城大道(工商局集資樓旁/武裝部新址附近)一樓2號窗口。
良慶營業部:南寧市良慶區玉洞大道33號南寧市民中心D座5樓504-507號窗口;
興寧營業部:南寧市興寧區濟南路23號一樓1-5號窗口。
青秀營業部:南寧市青秀區長湖路18號中天世紀花園A區一層19-1號和A區二層3-7號窗口。
隆安縣管理部:南寧市隆安縣城廂鎮泰安街102號一樓1-3號窗口。
西鄉塘營業部:南寧市科園大道東五路6號南寧市政務服務中心科園分中心四樓10、11號窗口。
馬山管理部:馬山縣白山鎮富群路中段(馬山縣水產畜牧局對面)一樓1-3號窗口。
繳存單位和個人的住房公積金繳存比例為12%。企業可在5%-12%(取整數值)范圍內根據自身實際情況自主調整確定住房公積金繳存比例;我市機關事業單位聘用人員住房公積金繳存比例由各級財政根據自身財力在5%-12%(取整數值)范圍內確定。
一、根據南寧市統計部門提供的2020年度南寧市城鎮非私營單位在崗職工平均工資,設定2021年度南寧市住房公積金月繳存基數上限為24270元,單位和個人月繳存額上限各為2912元,合計為5824元。
二、根據南寧市公布的最低工資標準,設定2021年度南寧市住房公積金月繳存基數下限為1810元。若最低工資標準調整,住房公積金繳存基數下限隨之調整。
1.城鎮最低生活保障提取
2.家庭成員患重大疾病提取
3.銷戶提取
4.租房提取
5.既有住宅加裝電梯提取
6.建造、翻建、大修自住住房提取
7.償還購建自住住房貸款提取
8.購買自住住房提取
1.身份證原件;
2.住房公積金聯名卡或已在公積金管理中心進行綁定的本人I類銀行卡;
3.根據不同情形,還需提供一下材料:
南寧城鎮最低生活保障提取指南
南寧家庭成員患重大疾病提取公積金指南
南寧公積金銷戶提取辦理指南
南寧租房提取公積金辦理指南
????? 南寧住宅加裝電梯提取公積金辦理指南
南寧建造、翻建、大修自住住房提取公積金指南
南寧償還購建自住住房貸款提取公積金指南
南寧公積金購房提取辦理指南
購買自住住房提取:
同一套房屋所有提取人的提取總額不超過該房實際已支付的價款。屬分期付款的,可根據購房合同(協議)的付款約定分次提取,每年可提取一次,每次提取額不超過未提取期間支付的房款。
償還購建自住住房貸款提取:
同一住房貸款所有提取人每次提取額不得超過未提取期間已償還的貸款本息之和。以第三套房(及以上)申請提取的,提取額度計算起始時間為2015年5月(房屋套數以已辦理提取使用住房公積金的房屋套數來計算)。
租房提取:
1.租賃商品住房額度:從2019年4月1日起,每人可提取的最高限額為720元/月(之前仍按480元/月計算),每年可提取1次,當年未提取的,可累計計算。
2.租賃公租房(廉租房)額度:每次提取額不得超過未提取期間實際支付的租金總額。
建造、翻建、大修自住住房提取:
1.建造、翻建房提取額度:同一套房屋所有提取人的提取總額不超過建房的實際支出額。
2.大修房提取額度:同一套房屋所有提取人的提取總額不超過合同價。
既有住宅加裝電梯提取:
所有提取人可提取的總額不超過實際支付的電梯加裝費用總額。申請提取時,個人住房公積金賬戶余額少于可提取金額的,不足部分不予以補提。已使用住宅專項維修資金、房改售房款及財政資金補貼支付住宅加裝電梯費用的部分,不計入提取額度。
銷戶提取:
可一次性提取職工住房公積金的全部存儲本息,同時注銷其個人賬戶。
家庭成員患重大疾病提取:
提取總額不超過當年住院費用自付部分。
城鎮最低生活保障提取:
同一低保戶內的所有繳存人每年提取的總額不超過最近一年實際領取最低生活保障金的總額。
普通商品房、經濟適用住房、限價房提取:
一、從貸款申請時往前推算,連續12個月(含)以上按時足額繳存住房公積金,且最后一次繳存月份距離申請當月不超過兩個月。
二、具有穩定的職業和收入,有按期償還貸款本息的能力,信用狀況良好。
三、有合法有效的購房合同或協議。購買一手住房的,應在不動產預告登記一年內提出貸款申請;購買二手住房的,應在取得不動產權證一年內提出貸款申請;建造住房的,應在取得有關部門的批準文件并建造一層(含)房屋主體以上至房屋竣工的一年內提出貸款申請;商業貸款轉公積金貸款的,取得不動產權證后即可提出貸款申請。
四、借款申請人及其家庭在南寧市行政區域范圍內只擁有一套住房,且該住房建筑面積在120平方米(含)以內的,允許其在購買建筑面積為144平方米(含)以內的第二套住房時申請使用住房公積金個人住房貸款。
五、借款申請人及其家庭已使用一次住房公積金個人住房貸款并已結清的,目前無房或所擁有的唯一住房建筑面積在120平方米(含)以內的,允許其在購買建筑面積為144平方米(含)以內的住房時再次申請使用住房公積金個人住房貸款。
集資房、市場化運作房、危舊房改造住房貸款條件:
一、從貸款申請時往前推算,連續12個月(含)以上按時足額繳存住房公積金,且最后一次繳存月份距離申請當月不超過兩個月。
二、具有穩定的職業和收入,有按期償還貸款本息的能力,信用狀況良好。
三、有合法有效的購房合同或協議。購買一手住房的,應在不動產預告登記一年內提出貸款申請;購買二手住房的,應在取得不動產權證一年內提出貸款申請;建造住房的,應在取得有關部]的批準文件并建造一層(含)房屋主體以上至房屋竣工的一年內提出貸款申請;商業貸款轉公積金貸款的,取得不動產權證后即可提出貸款申請。
四、購買危舊房改造住房的借款申請人及家庭,屬于第二套住房或第二次申請使用住房公積金貸款的,不受住房面積限制。
五、還建戶購買危舊房改造住房的借款申請人及家庭,如未使用或者使用過一次住房公積金個人住房貸款并已結清的,不受住房套數限制。
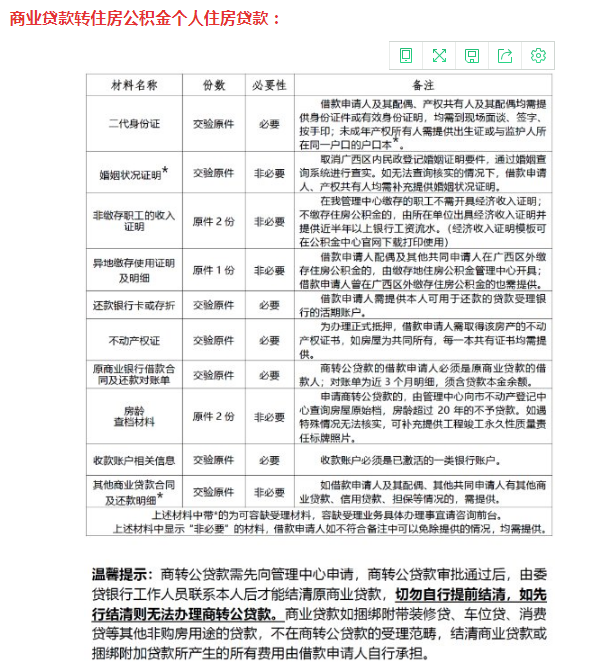
共同材料
二代身份證
非繳存職工的收入證明
異地繳存使用證明及明細
根據不同情況提交不同材料

??
???






貸款額度:
購買首套住房及首次申請住房公積金個人住房貸款,貸款最高額度為60萬元;購買第二套住房或第二次申請住房公積金個人住房貸款的,貸款最高額度為50萬元。
貸款利率:
貸款利率分兩檔:購買首套住房及首次申請住房公積金個人住房貸款的,貸款利率按中國人民銀行公布的同期住房公積金貸款利率執行;購買第二套住房或第二次申請住房公積金個人住房貸款的,貸款利率按同期住房公積金貸款利率的1.1倍執行。
貸款期限:
貸款期限不得超過30年,且貸款到期日不超過借款申請人(含其他共同申請人)法定退休時間后5年。
貸款首付比例、還款比例:
一、貸購買首套住房及首次申請住房公積金個人住房貸款的,首付比例應不低于20%;購買第二套住房或第二次申請住房公積金個人住房貸款的,首付比例應不低于40%。
二、貸購買首套住房及首次申請住房公積金個人住房貸款的,月還款額應不低于家庭收入的25%;購買第二套住房或第二次申請住房公積金個人住房貸款的,月還款額應不低于家庭收入的35%。